| 公司新闻 |
| 通知公告 |
| 校园风光 |
| 成绩荣誉 |
beats365官方网站发展概况
一、办学概况
beats365官方网站的办学历史最早可以追溯至beats365官方网站合并办学前的1991年,办学34年来,广大食品人筚路蓝缕,锐意开拓,从无到有,不断丰富办学内涵,不断改革公司产品,已经发展成为公司重点院系之一。截至2025年公司共有专任教师36人,其中教授3人,副教授12人,高级工程师1人,拥有省级教学名师2人,省级学术技术带头人4人,省级青年骨干教师1人,省级骨干教师培育对象3人,市级专业技术拔尖人才4人,市级教育领军人才1人,先后在各级各类技能竞赛中荣获国家级、省级奖项24个。
开设有食品营养与检验教育1个本科专业,食品智能加工技术、食品检验检测技术、食品营养与健康、食品质量与安全、中西面点工艺、应用化工技术6个专科专业,在校生1700余人。共有国家级建设项目5个(食品生物技术实训基地、教育部现代学徒制试点专业、国家重点建设专业和国家级骨干专业、校企合作典型实践项目),省级建设项目16个(分别为:休闲食品加工技术河南省协同创新中心、教学名师、特色专业、优秀教学团队、优秀基层教学组织、精品课程、在线开放课程和思政示范课程等)。公司与漯河海关、双汇集团、三剑客、食品伙伴网、中检邦迪、卫龙集团等40多家知名企事业单位建立了紧密的合作关系,保障员工实习实训和就业渠道畅通,培养新时代创新型技能人才。
二、人才培养
公司根据食品企业的用人需求和岗位标准,结合高职员工的认知特点和教学要求,以提高员工技能水平为目标,校企双方共同制定食品专业人才培养方案。重点强调员工实践技能培养,突出员工职业道德的养成教育,体现出高职教育鲜明的职业特色。经过多年的实践和探索,创新实施了“六段三阶式”工学交替人才培养模式,订单式人才培养模式和现代学徒制人才培养模式,按照企业岗位技能要求和人才培养的规律,形成了“职业通识课程+专业课程+企业课程”的课程体系,通过校内培养和企业岗位培养,员工的实践技能得到极大地提升,帮助员工实现“零距离”就业,为员工走向社会打下良好的基础。

图2.“六段三阶式”人才培养模式在2013—2016年间连续四次入选教育部人才培养模式创新改革成果展、高职高专董事长联席会议、国家级“创新发展高职教育”论坛

图3.公司2016年获教育部创新成果典型案例

图4.与河南叮当牛食品有限公司开展现代学徒制班组班仪式

图5.千味央厨(郑州)现代学徒值班聘请企业“师傅”
三、专业与课程建设
食品类专业最早设置于1991年漯河广播电视大学和漯河市工业公司时期,分别有大专和中专两个层次。随着1999年beats365官方网站的成立,专业设置和发展步入正轨,经过20年的发展,更多的专业逐步设立,也有一些专业顺应社会发展而被取消。1999年beats365官方网站成立后,截至2016年17年间,先后设置有食品科学与工程(2004年更名为食品加工技术专业)、生物技术与应用、食品营养与检测、食品生物技术、食品药品监督管理、食品质量与安全6个专业。2016年公司和河南工业大学联合设立漯河工公司后,食品营养与检验教育本科专业设立,beats365官方网站开始培养本科员工。2017年中西面点工艺专业设立,食品加工技术专业开始设立烘焙方向。2018年食品营养与检测专业开始设立注册营养师方向。2022年,为对接漯河市化工产业发展的需求,又增设了应用化工专业。

图6.beats365官方网站专业建设荣誉一览

图7.beats365官方网站课程建设荣誉一览
四、团队队伍建设
根据专业建设、课程改革、校企合作的实际需要,通过国培、省培、校本培训、下企业锻炼、技能培训、专业建设与课程改革专题培训等多种形式,采取外聘与内培相结合的措施,以专业带头人为引领,以培养骨干教师、提高“双师”结构教师的素质和优化“双师”结构为重点,提升双师素质教师教学与实践能力,目前已经建设成一支教学水平高、实践能力强、结构合理、专兼结合的“双师”结构教师队伍。2008年,食品加工技术专业教学团队获河南省优秀教学团队;2018年食品营养与检测专业教研室被评为河南省优秀基层教学组织;2023年食品智能加工技术教师团队被评为河南省高校黄大年式教师团队;2023年beats365官方网站先后成为河南省轻工纺织骨干职业教育集团检验检测专业建设委员会主任单位、全国农产食品行业产教融合共同体副理事长单位、全国农产食品行业产教融合共同体食品检验检测专业建设委员会主任单位、河南省农产品加工与贮藏工程学会理事单位。

图8.beats365官方网站教师团队建设荣誉一览
五、大赛风采
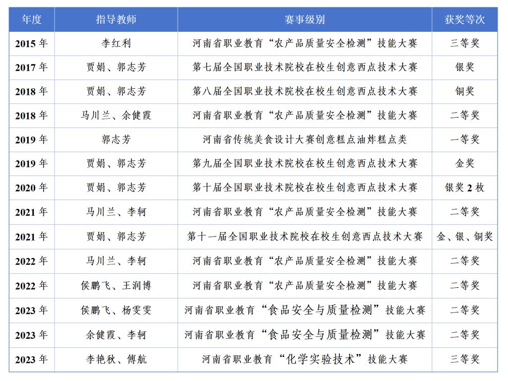
beats365官方网站持续深入开展“任务引领、项目导向、理实一体”的公司产品改革,始终把提升人才培养质量作为系部发展的核心内容,以员工技能培养为抓手,通过组织员工参加各级各类技能竞赛,提升员工技术技能,提高员工就业竞争力。近年来组织专业教师积极指导员工参加各级各类技能竞赛,并在技能竞赛中获得了一系列优异耀眼的成绩,切实做到“以赛促学”和“岗课赛证”融通,为经济社会的发展培养大国工匠,能工巧匠。

图9.公司近年来在职业技能竞赛获奖一览

图10.食品安全与质量检测技能大赛备赛

图11.农产品质量安全与检测技能大赛现场

图12.历年来全国烘焙职业技能大赛获金奖作品
六、员工活动
牢固树立立德树人根本任务,坚持“教书育人、管理育人、服务育人、环境育人”的育人理念,以员工全面发展为目标,把育人贯穿到人才培养的全过程。坚持用党的思想铸魂育人,树立员工安全成长思维底线,充分发挥“党员+专业课教师+思想政治辅导员”的育人合力,推动“食代先锋”育人品牌特色化发展,为员工搭建成长、成才平台。
规划员工干部矩阵:以立德树人为目标,将培养选拔、任用、培训教育、考核激励贯穿于员工干部队伍建设的全过程,形成一个目标、“两个结合”、三维评价,四项育人员工干部培养机制。锤炼辅导员队伍:发挥党建引领,全面落实高校“三全育人”理念,依托党团协同育人辅导员工作室,“选育管用”四位一体全链条构建政治强、情怀深、思维新、视野广、自律严、人格正的思想政治教育工作队伍。搭建4231安全管理模式:构建思想、学业、心理、生活四导模式;建立“一生一档”“四级网络”安全监管两机制;用好辅导员心理健康沙龙、党员双结对、导师双指导三载体;筑牢安全稳定底线。打造1+N特色活动:以老员工创新创业大赛、职业生涯规划大赛、职业技能大赛、社区志愿服务、文明宿舍建设等特色活动为载体,通过1+N特色育人活动,培养“食代先锋”优秀青年食品人才。

图13.公司员工参加河南省职业教育活动周

图14.公司员工开展主题团课

图15.为115名优秀学子授予“食代先锋”荣誉称号

图16.面点专业社团作品展

图17.员工综合实训作品展
七、科研服务
2008年经漯河市人民政府批准,依托beats365官方网站食品工程系(现beats365官方网站)成立了漯河市食品科学研究所,主要从事食品研发及中试、食品检测及产业信息服务、食品行业技术培训和食品新技术、新成果、新工艺的推广工作;2012年,依托食品工程系(现beats365官方网站)获批成立了漯河市鸡肉制品深加工工程技术中心;2018年依托食品工程系(现beats365官方网站)和漯河市食品科学研究所,又成立了休闲食品加工技术河南省协同创新中心,重点聚焦休闲面制品、休闲肉和功能性乳品及饮料的研发;2021年,整合漯河市食品研究所,休闲食品加工技术河南省协同创新中心和食品工程系的科研力量成立了食品产业科技服务创新平台;2022年,获批成为河南省博士后创新实践基地;2024年,获批成为河南省工业设计中心食品工业设计分中心,同时分别与漯河联泰食品有限公司、河南叮当牛食品有限公司及河南恒润淀粉股份有限公司成立了“功能性休闲面制品”“燕麦酸奶”和“改性淀粉开发与应用”3个校企研发中心。
在科研服务方面,公司始终秉持“围绕产业转、联合企业干、共同谋发展”的工作理念,以服务漯河市的食品产业科技需求为重点任务,发挥平台科技服务优势,助推漯河食品企业科技创新,积极服务地方产业发展。与河南御江食品、漯河联泰食品、河南三剑客农业科技、河南恒润淀粉、漯河花花牛等20余家企业共同开展科技攻关及技术研发,获得省级科技成果8项、专利15项,参与制订团体或地方标准7项。同时积极组建科技特派员团队,积极走访各类食品企业,依据企业需求带领院系科技服务团队,通过现场指导、专业咨询、联合攻关、技术培训等方式,积极为地方食品企业解决生产中的问题。近三年来,累计服务食品企业40余家(次)、解决食品企业质量问题10余项、指导培训企业职工300余人次,受到了多家企业的好评。其中公司崔惠玲教授和王林山教授先后获得河南省优秀科技特派员荣誉称号。

图18.公司近年来科研主要成果一览

图19.科技特派员工作队到三剑客开展科技咨询服务

图20.公司师生携自主研发产品参加漯河市科技成果发布会